
AI数字创作(三维程序)专项赛赛项说明
- 关于大赛
“铸剑杯”国防教育创新大赛由国家国防科技工业局指导、中国和平利用军工技术协会主办、《中国军转民》杂志社承办,分为选拔赛、总决赛两个阶段,围绕国防科技类、国防体育类、国防文创类设置相关竞赛项目。
大赛自2020年起已成功举办了3届,共吸引了全国9万余名选手参赛,被广泛赞誉为国防界的盛事,得到了国家国防科技工业局、中国和平利用军工技术协会领导的肯定。通过多年的积淀成长,大赛已发展成为国内外影响广泛的国防领域官方专业赛事,旨在不断发挥自身平台优势,激发国防领域的科技研发潜力、促进国防意识提升,成为推动国防领域创新型、应用型、技能型人才培养的重要力量。
国防事业是国家综合国力的重要标志,带动着一批新兴产业和新兴学科的发展。2023-2024年“铸剑杯”国防科技创新挑战赛设国防科技类、国防体育类、国防文创类共三个竞赛单元,共设三个大项、6个竞赛组别。
- 关于赛项比赛内容
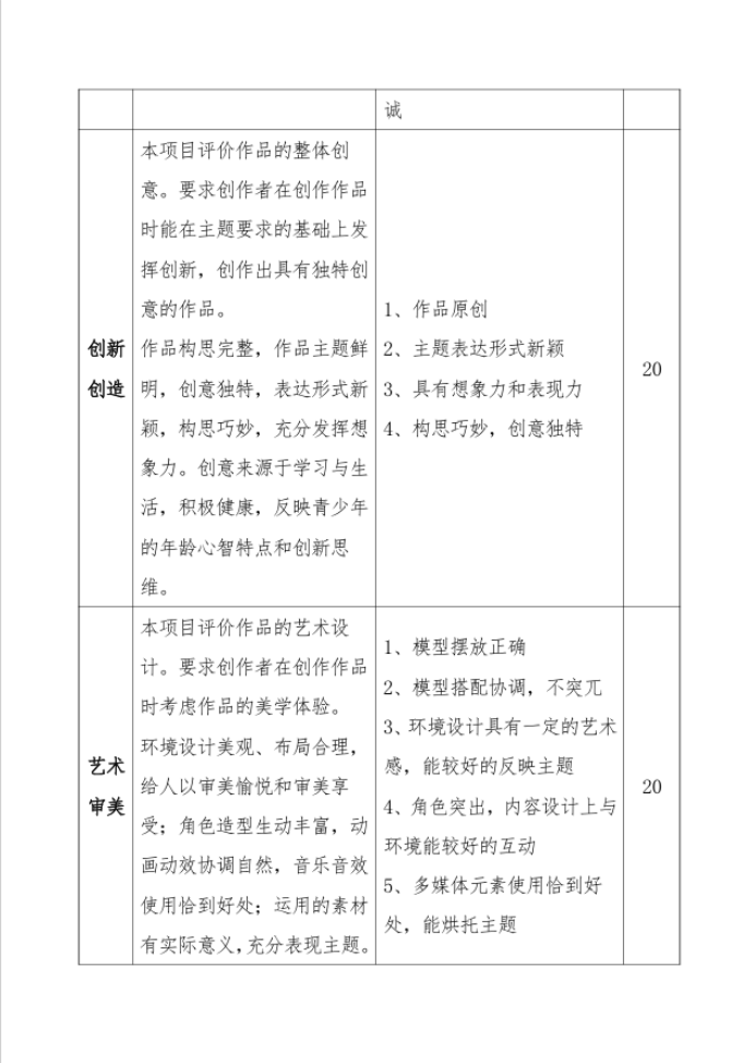
(详细内容请查看配图赛项规则说明)






1、比赛过程:将检验参赛选手对三维场景设计与程序编写的相关软件工具的功能掌握,鼓励参赛选手自主创新,表达创意,围绕特定主题,创作符合竞赛要求的并可在元宇宙空间中运行的程序作品,提升参赛选手创新创造能力、探究能力、解决问题能力、空间理解能力及国防知识运用能力。
2、比赛内容:围绕主题《未来国防畅想》创作一个完整的作品,并完成作品展演及答辩。
3、本赛项晋级过程:包括选拔赛(线上)和决赛(线上或线下,视1情况另行通知)。
4、参赛条件及分组办法:在校小学、初中、高中、中专或职高学生均可参赛。分为:小学低年级组(1-3年级)、小学高年级组(4-6年级)、初中组、高中组(含中职职高)。学生可自发组成队伍,每队仅限同组别报名参赛,不得跨组别组队。队员数量为 1-3 人,每支队伍最多可有 2 名教练老师,多名学生的教练老师可以重复。
技术咨询电话 邹老师:18755185054
具体报名时间、竞赛地点 等具体信息,请留意大赛官方网站 和官方微信公众号。
